折叠
微信扫码
微信扫码
在线客服
客服
在线客服
意见反馈
联系客服
电话号码
电话
服务热线
0523-87011669
用户中心
展开
返回顶部
登录
|
注册
设为首页
收藏本站
简繁切换
网站首页
关于我们
核心业务
要闻动态
企业相册
下载专区
联系我们
网站首页
>
要闻动态
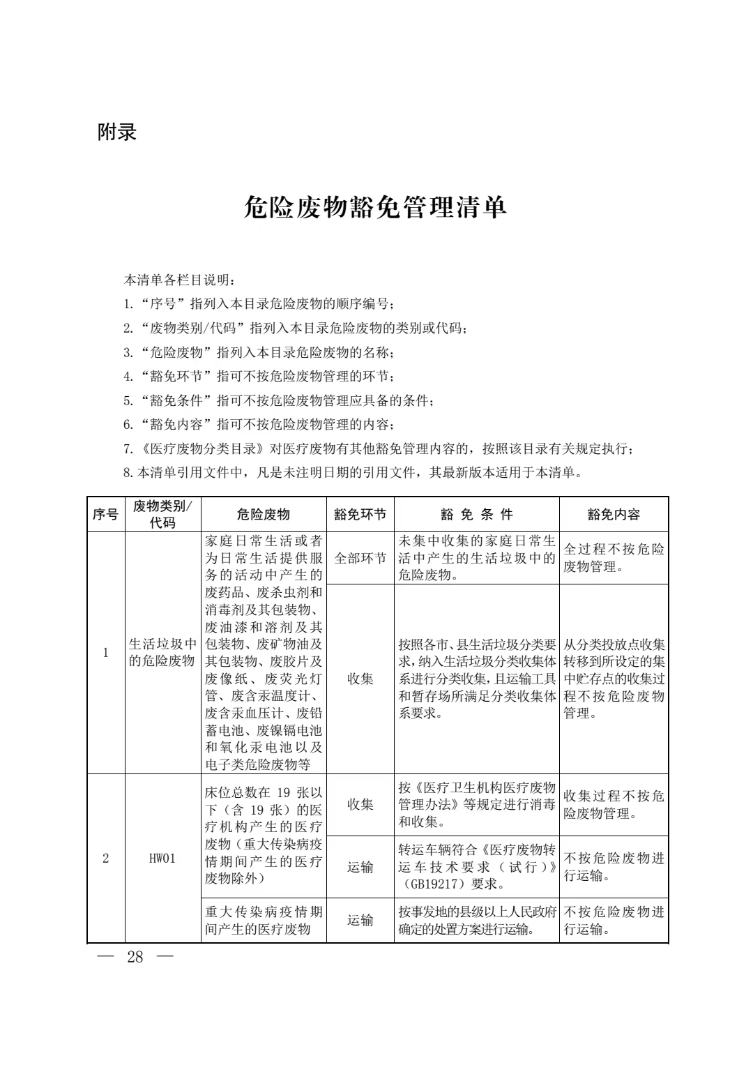
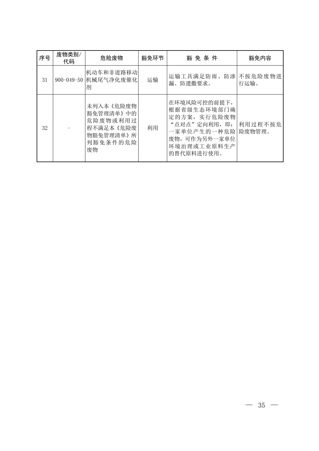
危险废物豁免清单
分享到:
点击次数:529
更新时间:2022年06月05日18:16:16
【
打印此页
】
【
关闭
】
上一条:
最新要求!危废台账、管理计划、申报
下一条:
一般工业固体废物分类名录及废物代码(2021版实施)
发表评论
查看评论
文明上网理性发言,请遵守评论服务协议。
首页
上一页
下一页
尾页