网站首页 >要闻动态

2022年1月1日生效:《危险废物转移管理办法》

分享到:
点击次数:2574 更新时间:2022年06月01日17:41:00 打印此页 关闭

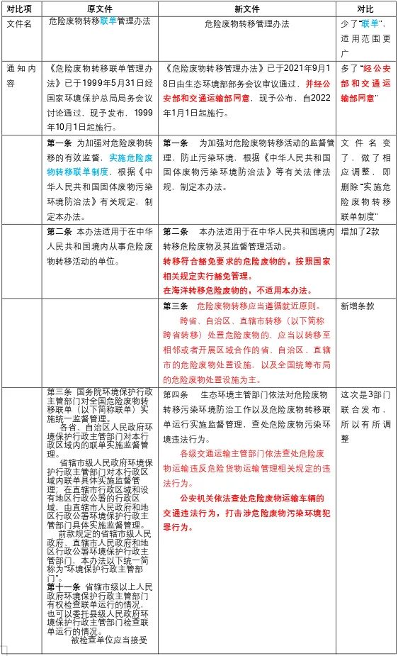
《危险废物转移管理办法》已于2021年9月18日由生态环境部部务会议审议通过,并经公安部和交通运输部同意,现予公布,自2022年1月1日起施行。

  生态环境部部长
  公安部部长
  交通运输部部长
  2021年11月30日

问:《转移办法》制定的背景是什么?

答:党中央、国务院高度重视危险废物污染防治和环境风险管控工作,习近平总书记多次就危险废物非法转移倾倒案件作出重要指示批示。新修订实施的《中华人民共和国固体废物污染环境防治法》(以下简称《固废法》)规定危险废物转移管理应当全程管控、提高效率。1999年印发实施的《危险废物转移联单管理办法》(以下简称《联单办法》)已不能适应当前危险废物转移管理工作需要。

生态环境部会同公安部和交通运输部制定《管理办法》,进一步完善危险废物转移管理制度,是贯彻习近平总书记重要指示批示精神的有力举措,也是落实《固废法》,落实“放管服”改革要求,加强危险废物全过程管理,优化跨省转移审批服务的具体行动。

问:《转移办法》作出哪些修改完善?

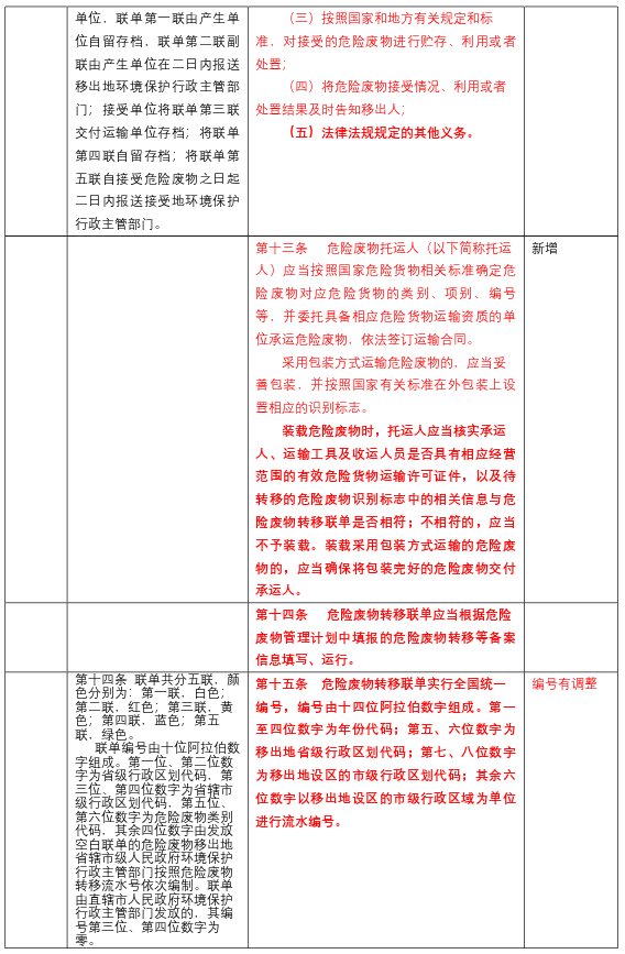
答:相较于《联单办法》仅涉及危险废物转移联单的管理,《转移办法》对危险废物转移全过程提出了管理要求,增加了危险废物转移相关方责任、跨省转移管理、全面运行电子联单等内容,完善了相关条款:

一是在《联单办法》基础上,重新制定《转移办法》,由生态环境部、公安部、交通运输部联合印发。

二是明确危险废物转移相关方的一般责任,增加了移出人、承运人、接受人、托运人责任,细化了从移出到接受各环节的转移管理要求。

三是明确危险废物转移遵循就近原则,尽可能减少大规模、长距离运输。

四是强化危险废物转移环节信息化管理,推动实现危险废物收集、转移、处置等全过程监控和信息化追溯。 

五是优化危险废物跨省转移审批服务,落实“放管服”改革要求,对申请材料、审批流程进行了简化,提高审批效率,加强服务措施。

问:危险废物转移为什么要遵循就近原则?

答:一方面,危险废物长距离转移不利于环境监管,环境风险高,涉危险废物环境违法犯罪案件多发生在这一环节;危险废物大规模、长距离转移还将大幅增加大气污染物排放和碳排放。因此,《转移办法》提出危险废物转移总体应遵循就近原则。

另一方面,针对危险废物转移处置,我部按照《关于提升危险废物环境监管能力、利用处置能力和环境风险防范能力的指导意见》要求,推动建立“省域内能力总体匹配、省域间协同合作、特殊类别全国统筹”的危险废物处置体系;各省(自治区、直辖市)大力提升危险废物处置能力,已基本实现省域内危险废物处置能力与产废情况总体匹配,为危险废物在省域内就近转移处置奠定了基础。

对于确需跨省转移处置的,《转移办法》提出应以转移至相邻或开展区域合作省份的危险废物处置设施,以及全国统筹布局的特殊类别危险废物处置设施为主。

问:危险废物转移相关方的责任主要有哪些?

答:为了进一步加强对危险废物转移的监管,《转移办法》规定了危险废物转移的移出人、承运人、接受人、托运人等转移相关方的责任,明确了从移出到接受各环节的转移管理要求。

对于危险废物移出人,具有对危险废物的合规委托责任、编制管理计划、建立管理台账、如实填写运行转移联单、及时核实接受人利用处置危险废物等责任。

对于危险废物承运人,具有核实危险废物转移联单、如实填写运行转移联单、记录运输轨迹、合规运输、将危险废物全部交付给接受人和及时告知移出人运输情况等责任。

对于危险废物接受人,具有核实拟接受的危险废物相关信息、如实填写运行转移联单、合规利用处置、及时告知移出人危险废物接受及利用处置情况等责任。

对于危险废物托运人,具有确定危险废物对应危险货物类别、编号等信息,以及合规委托、妥善包装、核实承运人相关信息等责任。

问:危险废物转移联单运行有哪些新要求?

答:《转移办法》对危险废物转移联单的运行管理作了进一步的细化完善。

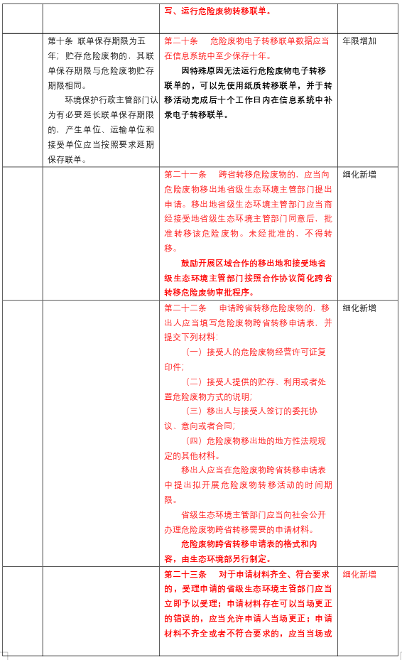
一是加强信息化监管,全面运行危险废物电子转移联单。通过国家危险废物信息管理系统填写、运行危险废物电子转移联单。因特殊原因无法运行电子联单的,可先使用纸质联单,于转移活动完成后十个工作日内在信息系统补录。

二是危险废物电子转移联单数据应当在信息系统中至少保存十年。依照国家有关规定公开危险废物转移相关污染环境防治信息。

三是实行危险废物转移联单全国统一编号,危险废物转移联单编号由国家危险废物信息管理系统统一发放。

四是优化转移联单运行规则,允许同一份危险废物转移联单转移一个或多个类别危险废物,增加了不通过车(船或者其他运输工具)且无法按次对危险废物计量的其他转移方式的联单运行要求。

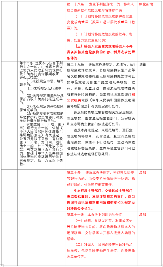
问:对于解决危险废物跨省转移难问题有什么举措?

答:为了解决危险废物跨省转移难的问题,《转移办法》对《固废法》规定的危险废物跨省转移审批事项和审批活动进一步进行规范和完善。

一是根据新修订的《固废法》,明确了危险废物跨省转移的申请材料、审批流程、审批时限等要求。

二是根据“放管服”改革要求,对申请材料、审批流程进行了简化,按照《固废法》“危险废物转移管理应当全程管控、提高效率”的要求,以及《中华人民共和国行政许可法》的有关规定,将危险废物跨省转移审批时限控制在20个工作日,大幅提高危险废物跨省转移审批效率。

三是推动通过国家危险废物信息管理系统实现危险废物跨省转移线上商请、函复等活动,简化审批手续,压缩转移审批周期。

四是鼓励开展危险废物利用处置区域合作的移出地和接受地省级生态环境部门按照合作协议简化跨省转移审批流程。

五是批准跨省转移危险废物的决定有效期为十二个月,可以跨年,但不超过移出人申请开展危险废物转移活动的时间期限和接受人危险废物经营许可证的剩余有效期限。

问:下一步工作还有哪些考虑?

答:以贯彻落实《管理办法》为抓手,加强危险废物全链条、全过程环境管理,同时强化服务意识,多措并举为危险废物污染防治和环境风险管控相关责任方提供便利服务。


一是落实《转移办法》相关要求,制定印发危险废物转移联单和跨省转移申请表的格式和内容。

二是完善国家危险废物环境管理信息系统,实现危险废物产生、收集、转移、利用、处置等全过程环境管理信息化,进一步提升危险废物环境监管和服务能力。

三是加强部门间协调联动,做好信息共享,加强联合监管执法,严厉打击危险废物非法转移、倾倒等违法犯罪行为。

四是督促地方加强危险废物转移管理,加强宣传与培训,指导危险废物转移相关企业落实危险废物转移管理要求,规范危险废物跨省转移审批。

问:对比《联单办法》作出哪些修改?

答:




上一条:江苏圣磊新材料科技有限公司突发环境事件应急预案 下一条:这些行为最高罚款100万!关于固废、危废贮存场所的要求有哪些?附现场检查常见问题